Toggle navigation
首页
登录
硬件电路设计
SCH设计、PCB设计、FPGA设计、EMI及EMC设计。
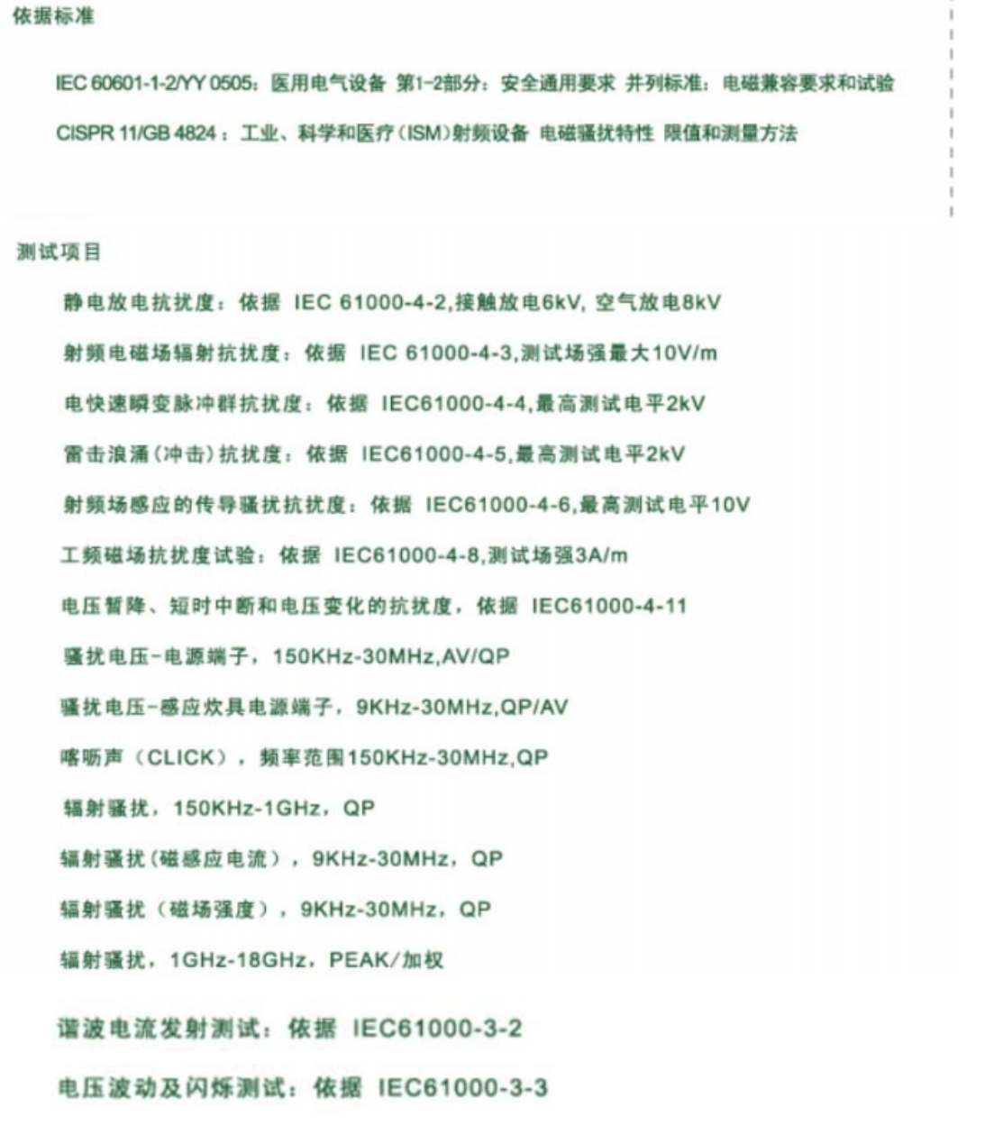
医疗设备EMC测试项目
2020-11-3
赢泽
EMI及EMC
标签:
EMC
«
金属外壳屏蔽EMI有讲究
|
关于EMC的经典问题
»
日历
存档
2020年11月(5)
2010年3月(35)
2005年6月(18)
2005年5月(30)
分类
SCH设计(1)
FPGA设计(0)
电平接口(2)
PCB设计(0)
布线原则(18)
布线策略(12)
高频布线(15)
于博士专栏(34)
EMI及EMC(5)
相关文献(1)
链接
emlog.net
搜索